CSAPP
第3章 程序的机器级表示
寄存器

操作数格式

mov后缀
b: 1字节 al
w: 2字节 ax
l eax
q rax
2. 条件码
2.1 标志位

2.2 set指令

a、b比较:cmp b, a
| 有符号数比较: greater lower | 无符号数比较:above below | ||
|---|---|---|---|
| a<b | a>=b | a<b | a>=b |
| OF=0 SF=1 | OF=0 SF=0 | CF=1 | |
| OF=1 SF=0 | OF=1 | CF=1 |
有符号数比较
SF OF ZF
无符号数比较
CF ZF
2.3 跳转指令
jump

条件跳转指令

过程

栈帧

数据传送(参数传递)

X86-64处理器
AVX多媒体指令
第4章 处理器体系结构
Y86-64指令集

指令编码


指令执行

OPq、rrmovq、irmovq

rmmovq、mrmovq

pushq、popq

jmp、call、ret

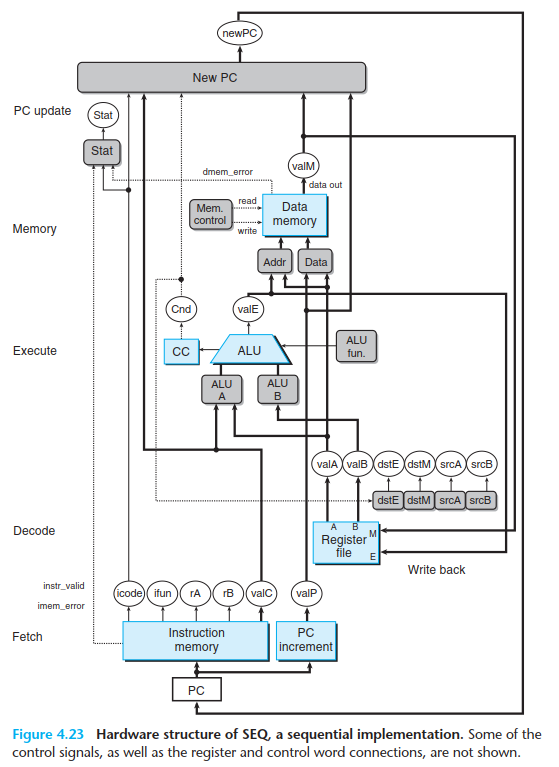
4-23


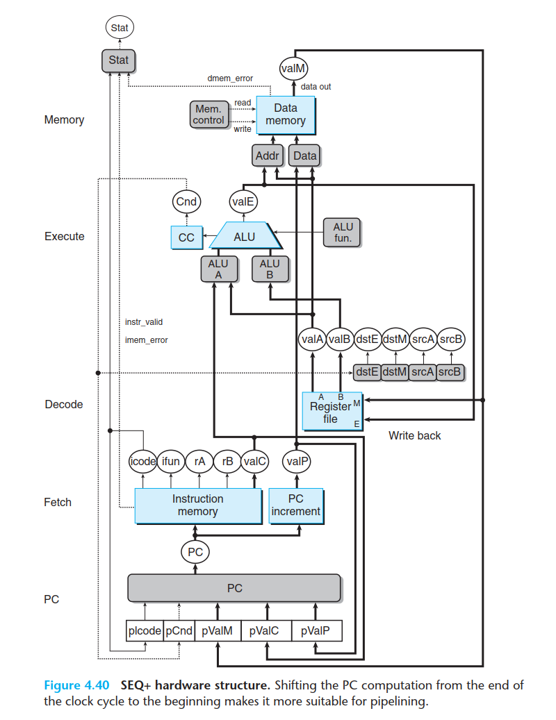
4-40

4-52
